涉及钢铁 | 鼓励、限制和淘汰产业目录明确,2月1日起实施
●国家发展改革委修订发布《产业结构调整指导目录(2024年本)》,自2024年2月1日起施行。 ●《产业结构调整指导目录》是引导社会投资方向、政府管理投资项目,制定实施财税、信贷、土地、进出口等政策的重要依据。 ●《目录(2024年本)》由鼓励、限制和淘汰三类目录组成。 ●《目录(2024年本)》共有条目1005条,其中鼓励类352条、限制类231条、淘汰类422条。





钢铁部分摘录如下:
第一类:鼓励类

第二类:限制类



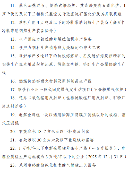
第三类:淘汰类
一、落后生产工艺装备



二、落后产品



来源 | 国家发展改革委
钢铁科技发展
电话:010-65131260 | 010-65263673
邮箱:gxjbj@126.com
地址:北京市东城区灯市口大街74号院1号楼二层